Rohm BD9S
BD9S series - ultra-compact automotive buck DC/DC converters
BD9S series of automotive secondary buck DC/DC converters for assisted driving systems, which are requiring high reliability and low power consumption in a compact form factor, such as radars, cameras, and sensors used in ADAS.
Key features
- Enable control and Output voltage indicator to improve system reliability
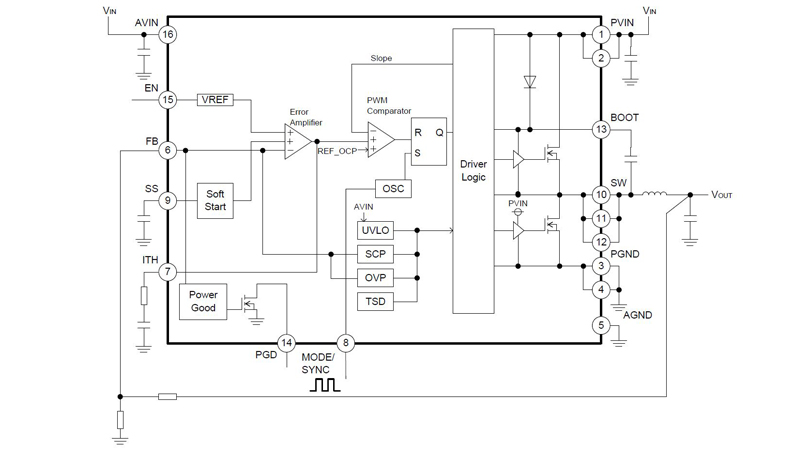
These IC’s includes an enable function to adjust the startup time and a built-in output (Power Good function) indicating correct output voltage. - Class-leading miniaturization and efficiency
For automotive-grade secondary buck DC/DC converters requiring greater miniaturization and high performance operation, a class-leading 2mm² size with full synchronous operation is offered, while the optimized design ensures the best-in-class* power conversion efficiency among functionally equivalent products (90% at 3.6V input/1.8V output).
The current mode control loop with fixed 2.2MHz frequency fluctuations makes it possible to reduce the size of peripheral components and eliminate interference from the AM radio band. A dedicated light load mode improves efficiency in the lower current load region. The result is higher miniaturization and power savings in safe driving support modules. - Broad lineup includes output currents up to 4.0A
ROHM offers ultra-compact models in output currents ranging from 0.6A to 4.0A. This contributes to model optimization and supports sudden system changes
| Part No. | Input Voltage Range | Output Voltage | Max. Output Current | Output Voltage Precision | Operating Frequency | Operating Temperature | Package |
|---|---|---|---|---|---|---|---|
| BD9S400MUF‑C | 2.7V to 5.5V | 0.8 to Vin*0.8 | 4.0A | ±1.5% | 2.2MHz ±0.2MHz |
-40oC to 125oC | VQFN16FV3030 (3.0 x 3.0 x 1.0mm) |
| BD9S300MUF‑C | 3.0A | ||||||
| BD9S200MUF‑C | 2.0A | ||||||
| BD9S100NUX‑C | 0.8 to Vin | 1.0A | VSON008X2020 (2.0 x 2.0 x 0.6mm) |
||||
| BD9S000NUX‑C | 0.6A | ||||||
| **BD9S110NUX‑C | 1.2V | 1.0A | |||||
| **BD9S111NUX‑C | 1.8V | 1.0A |
**BD9S110NUX-C and BD9S111NUX-C are under development
Applications
- ADAS sensors, cameras, and radars
- Drive recorders
- Other automotive applications requiring high efficiency, superior reliability, and greater compactness
Block diagram

Have a question?Get in touch: |
