Monolithic Power Systems (MPS) - MPQ2908A
MPS MPQ2908A - 4V-60V input, current mode, synchronous, step-down controller, AEC-Q100 qualified
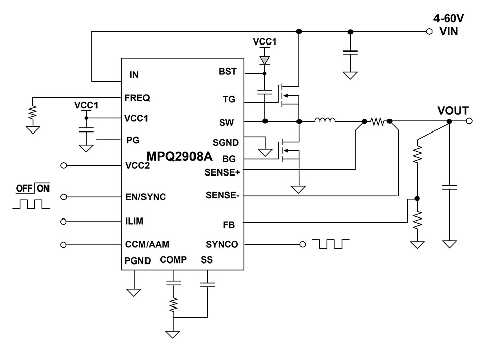
The MPQ2908A is a high-voltage, synchronous, step-down controller that directly steps down voltages from up to 60V. The MPQ2908A uses pulse-width modulation (PWM) current control architecture with accurate cycle-by-cycle current limiting and is capable of driving dual N-channel MOSFETs.
Advanced asynchronous mode (AAM) enables non-synchronous operation to optimize light-load efficiency.
The operating frequency of the MPQ2908A can be programmed by an external resistor or synchronized to an external clock for noise-sensitive applications. Full protection features include precision output over-voltage protection (OVP), output over-current protection (OCP), and thermal shutdown.
Features
- Wide 4V to 60V Operating Input Range
- Dual N-Channel MOSFET Driver
- 0.8V Voltage Reference with ±1.5% Accuracy Over Temperature
- Low Dropout Operation: Maximum Duty Cycle at 99.5%
- Programmable Frequency Range: 100kHz -1000kHz
- External Sync Clock Range: 100kHz -1000kHz
- 180º Out-of-Phase SYNCO Pin
- Programmable Soft Start (SS)
- Power Good (PG) Output Voltage Monitor
- Selectable Cycle-by-Cycle Current Limit
- Output Over-Voltage Protection (OVP)
- Over-Current Protection (OCP)
- Internal LDO with External Power Supply Option
- Programmable Forced CCM and AAM
- Available in TSSOP20-EP and QFN-20 (3mmx4mm) Packages
- AEC-Q100 Grade-1
Applications
- Automotive
- Industrial Control Systems
Block diagram

Have a question?Get in touch: |
