SMART Modular T5EN PCIe/NVMe M.2 2280 Flash Memory Drives
The new T5EN PCIe flash-based memory solution meets growing demand for NVMe flash-based solutions in Aerospace, Defense and Industrial Applications
Extending SMART Modular’s T5E family of SSDs, the T5EN offers capacities up to 8TB (M.2 up to 4TB) Gen3x4 performance using 3D TLC flash with pSLC support.
The T5EN includes all of the existing advantages of the T5E, such as very high capacity, superior reliability for harsh environmental extremes; military erase algorithm support, as well as 256 bit encryption. These advantages equate to a higher level of protection for mission-critical data and instill confidence in the overall reliability of the data storage devices that support high-performing NVMe architectures.
The M.2 module and U.2 drive both come in 3D triple-level cell (TLC) NAND and pseudo single-level cell (pSLC). Both versions feature AES-XTS 256-bit encryption, automatically protecting data written to the drive. Both versions are also OPAL 2.0 compliant, which is yet another level of self-encryption that ensures that unauthorized personnel is not capable of accessing the data on the SSDs.
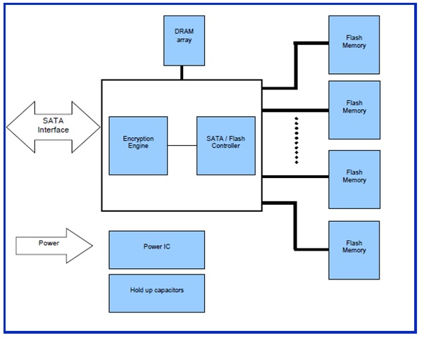
Block diagram
Links & Documents |
Have a question?Get in touch: |

