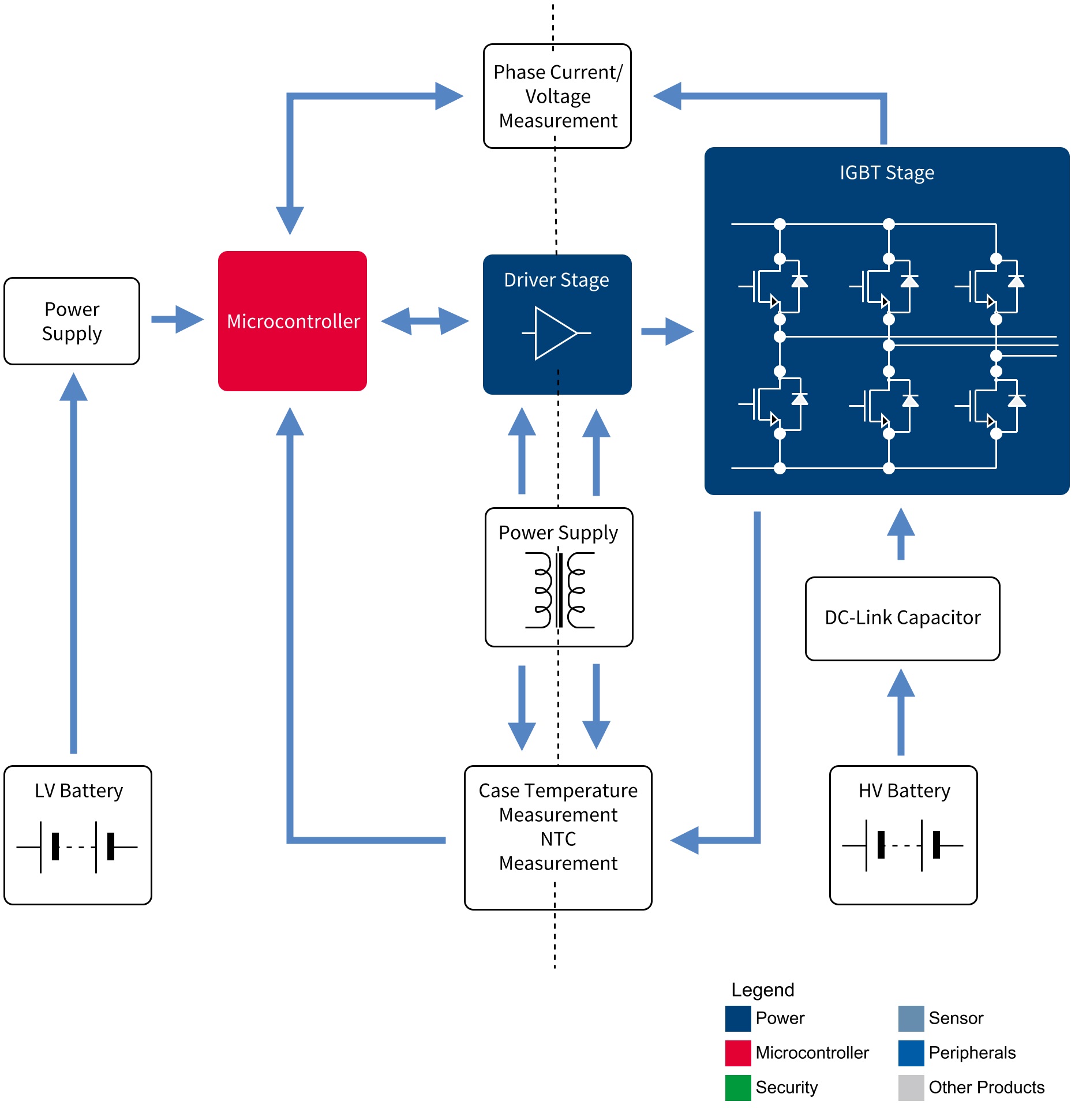
Main inverter
Within an electric drivetrain, the inverter controls the electric motor. This is a key component in the car as, similar to the Engine Management System (EMS) of combustion vehicles, it determines driving behavior. Regardless of whether the motor is synchronous, asynchronous or brushless DC, the inverter always functions in a similar way and is controlled by an integrated PCB, which should be designed to minimize switching losses and maximize thermal efficiency. Not only does the inverter drive the electric motor, it also captures energy released through regenerative breaking and feeds this back to the battery. As a result, the range of the vehicle is directly related to the efficiency of the main inverter.
(H)EV - Main inverter system diagram

System benefits
- Fully automotive-qualified product portfolio supporting wide range of motors, generators and power classes
- Highly efficient 3-phase drive thanks to very low conducting losses even at high switching frequencies
- Isolation-integrated in gate driver
- Wide range of 16 and 32-bit microcontroller solutions dedicated to (H)EV applications with a highly cost-effective resolver interface
- Evaluation kit available to reduce system on development time
Do you have a Question?
Contact EBV
If you need any assistance, please click below to find your closest EBV sales office.

